전남청년 문화복지카드 신청방법(+상반기 추가모집!)
전남청년 문화복지카드 상반기 신청 추가 모집을 시행합니다. 지난 2월 신청기간을 놓쳤었다면 이번에는 꼭 신청하여 문화 복지를 누려봅시다. 상반기 추가 신청 기간은 2023년 4월 3일부터 6월 30일까지 입니다.
전라남도에서 2년 이상 거주하신 청년이라면 문화 복지 혜택을 알아볼 필요가 있습니다. 올해 2월 말까지 신청 할 수 있는 전남청년 문화복지카드 지원사업에 선정되시면 연 20만 원의 문화복지 포인트를 받을 수 있습니다. 자세한 지원 대상과 신청 방법에 대해 바로 알려드리겠습니다.

contents
전남청년 문화복지카드
신청 기간
■ 상반기 : 2023.02.01 ~ 2023.02.28
■ 상반기 추가모집 : 2023.04.03 ~ 06.30
■ 하반기 : 2023.08.01 ~ 2023.08.31
신청 방법
1. 방문 신청
■ 주민등록상 현재 주소지 읍·면·동 주민센터에 방문
- 주민센터 평일 근무시간 90:00 ~ 18:00
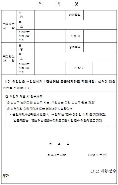
- 가족(부모, 배우자, 형제)에 한하여 대리 접수 가능(위임장 제출)
2. 온라인 신청
■ 시 거주자 : 광주은행 누리집 (바로가기 >)
■ 군 거주자 : 농협카드 누리집 (바로가기 >)
- 카드신청 기간에만 가능
- 본인인증 절차로 인해 본인만 신청 가능
지원 대상
■ 전라남도 내 2년 이상 거주 청년(만 19세 ~ 만28세)
- 2021년 2월 1일부터 도내에 주소를 두고 2년 이상 계속 거주해야 함
- 1995 ~ 2004년도 출생자
- 2023년 2월 1일 기준으로 위 2가지 조건 모두 충족해야 함
- 소득기준은 관계 없음
제출 서류
- 신청서 1부
- 개인정보동의서 1부
- 주민 등록초본 1부
- 건강보험자격득실확인서 1부
※ 행정정보 공동이용 동의 시 3, 4 제출 생략 가능



▼전남청년 문화복지카드 신청서 양식▼
제외 대상
■ 복지포인트(카드)를 지급받는 공공기관 근무자
■ 학교 밖 청소년 교육수당 당해연도 1회 이상 지급 받거나 지급 받을 자
■ 전라남도 여성농어업인 바우처 대상자(여성농어업인 문화복지생활 지원, 연 20만 원)
일부지급 대상
■ 문화누리카드 지원 대상자(차액 9만원 지급)
6세 이상의 기초생활수급자 및 차상위계층은 문화누리카드로 11만 원의 혜택을 받을 수 있습니다. 문화누리카드 혜택 대상자는 전남청년 문화복지카드 지원금액인 20만 원 중 문화누리카드 지원금 11만 원을 뺀 차액 9만원만 지원받을 수 있습니다.
▼문화누리카드 혜택 알아보기▼
문화누리카드 사용처, 발급방법(2023년)
저소득층 국민에게 지원되는 문화누리카드를 알고 계셨나요? 올해는 지원금액이 인상되어 연간 11만 원의 문화 지원금을 받을 수 있습니다. 문화누리카드에 대해 잘 몰라서 발급을 못받거나 지
kkamiiii.com
전남청년 문화복지카드 사용 방법
발급 방법
■ 광주·농협은행에서 지원대상자에게 문자로 체크카드 발급 신청서(URL) 발송
- 해당은행 계좌가 있는 경우 카드만 발급
- 해당은행 계좌가 없는 경우 신규 계좌 개설 후 카드 발급
- 온라인 카드 신청이 어려운 경우 직접 은행 방문
■ 카드발급 신청서 제출 후 약 1주 내 카드 우편 송부
- 카드 본인 수령시 즉시 사용 가능
- 카드 본인 외 수령 시 사용등록 후 사용 가능
- 직접 은행 방문 신청 시 카드 즉시 발급
- 카드 분실·훼손 시 은행에서 재발급 가능
사용 방법
전남청년 문화복지포인트는 발급 받은 체크카드로 입금 됩니다. 문화복지포인트는 현금 교환이 불가하며, 사용기간 내 사용하지 않은 포인트는 내년으로 이월되지 않고 모두 소진되기 때문에 기간 내에 포인트 금액을 모두 사용하시는 것을 권장합니다.
■ 지원금 잔액 이상 금액 결제 시 : 지원금 전액 + 체크카드 계좌 내 입금 금액
(예시 : 지원금잔액 2만원일 경우 5만원 결제 시 지원금 2만원 + 개인 입금액 3만원 지출)
■ 지원금(20만 원)은 도내 문화복지 업종에서만 사용 가능
■ 체크카드 내 개인 입금액은 모든 업종 사용 가능
사용처
전남청년 문화복지카드는 문화활동 및 자기계발을 위한 업종에서만 사용 가능하며, 온라인 사용과 광주광역시 등의 타시도에서 사용이 불가합니다.
| 구분 | 사용처 |
| 문화·여가 | - 공연 : 연극, 영화, 공연 - 전시 : 미술관, 박물관, 비엔날레, 화랑 - 체육 시설 이용 : 헬스, 볼링, 수영, 요가, 필라테스, 에어로빅, 복싱, 탁구, 당구, 사격, 골프, 롤러스케이트, 승마, 스케이트, 스키, 태권도, 합기도, 유도, 스포츠 댄스, 방송 댄스 - 사진관 |
| 자기계발 | - 학원수강 등 자기계발 강좌 - 도서 : 서점, 중고서점, 신문 - 음악 : 음반, 악기(악기 소매점, 악기 부속품) 구입 |
| 관광 | - 숙박 : 호텔, 리조트, 콘도, 모텔, 게스트하우스, 민박, 연수원 - 테마파크 : 놀이공원, 워터파크, 아쿠아리움 - 체험관광 : 템플스테이, 레일바이크, 짚라인 등 - 휴양림, 캠핑장, 야영장, 캠핑 용품점 |
※ 사용 업종이 제대로 등록되지 않은 경우 카드 사용이 불가할 수 있습니다.
※ 온라인(인터넷, 앱 등) 결제 불가능합니다.
사용 기간
■ 카드발급일(4월) ~ 2023.12.31
2023년 전남청년 문화복지카드 사용 기간은 카드 발급일로부터 2023년 12월 31일까지이며, 카드 발급일은 4월 예정입니다.
전남청년 문화복지카드 문의처
| 전라남도 인구청년정책관실 286-2844 |
영광군 350-5196 |
|
| 목포시 270-8505 |
곡성군 360-2913 |
강진군 4303077 |
| 장성군 390-7084 |
구례군 780-2254 |
완도군 550-5277 |
| 여수시 659-3426 |
해남군 530-5062 |
진도군 540-3818 |
| 순천시 749-4201 |
고흥군 830-6028 |
영암군 470-2553 |
| 나주시 339-7893 |
보성군 850-5975 |
무안군 450-5735 |
| 신안군 240-8229 |
광양시 797-2964 |
화순군 379-3257 |
| 함평군 320-1724 |
담양군 380-3216 |
장흥군 860-6256 |
자주 묻는 질문
Q. 만 19세부터 만 28세까지 매년 지원되나요?
A. 지원조건 충족할 경우 매년 신청 시 지원 가능합니다. 매년 지원조건(연령, 거주 요건)을 충족하고 사업을 신청한 경우 연 20만 원씩 지원됩니다.
Q. 주소지는 전남인데 광주 등 다른 시·도에서 학교를 다니거나 군복무 중에도 신청 가능한가요?
A. 가능합니다. 현재 군복무중이거나 광주 등 타시도에서 학교를 다니고 있지만 만 19세~ 만 28세의 연령 조건과 2021년 2월 1일부터 계속해서 주민등록상 주소가 전남으로 되어 있다면 신청 가능합니다.
Q. 하루라도 타시도로 주소가 되어 있는 경우 지원 가능한가요?
A. 불가능합니다. 거주 요건은 2023년 2월 1일 기준 2년 이상 전남 도내 계속 거주하고 있어야하며, 2021년 2월 1일부터 하루라도 타 시도로 주소가 되어 있는 경우에는 지원 대상이 아닙니다.
Q. 연령과 거주 조건 2년만 충족되면 소득기준과 상관 없이 지원 가능한가요?
A. 네, 그렇습니다. 연령과 거주조건만 충족되면 소득기준과 상관 없이 지원합니다. 단, 공공기관 근무자로서 복지포인트(카드)를 지급 받거나, 학교 밖 청소년 교육수당(연 20만 원), 여성 농어업인 행복바우처(연 20만 원)를 지원받는 경우에는 지급 대상이 아니며, 문화누리카드 지원 대상자는 차액 9만원만 지원됩니다.
Q. 제외 대상인 학교 밖 청소년 교육 수당을 지급 받는 자란?
A. 도내 거주하는 만 9세~24세 학교 밖 청소년(학교를 다니지 않는)중 지원센터 등록 후 수당(월 20만 원)을 지급받고 있는 자입니다.
Q. 전남청년 문화복지카드 지원사업은 매년 신청해야 하나요?
A. 네, 매년 신청해야 합니다. 지원조건 충족 시 매년 사업을 신청하여야 하고 대상자로 확정된 경우, 기 발급한 카드로 지원금을 카드 포인트로 지급해 드립니다.
※ 사업신청 : 매년, 카드발급 : 첫 발급 1회만
(예시) 2022년에 지원금을 지급 받은 후 2023년 사업을 지원받기 위해서는 지원사업 신청을 해야합니다. 대상자로 확정 후, 지원금은 기 발급한 카드로 지금(자동충전)해 드리기 때문에 체크카드는 새로 발급하지 않아도 됩니다.
(예시) 2023년에 처음 사업을 신청한 경우에는 카드를 새로 발급해야 합니다.
또 다른 복지 정보
근로자 휴가지원사업 신청, 사용, 환불 방법
2023년 새해에도 여전히 이어지는 고물가 시대에 여행은 커녕 외식 한번 하기에도 부담스러운 요즘입니다. 한푼이라도 아껴야하는 요즘이지만 힘든 시기인 만큼 스트레스 해소와 재충전을 위해
kkamiiii.com
문화누리카드 사용처, 발급방법(2023년)
저소득층 국민에게 지원되는 문화누리카드를 알고 계셨나요? 올해는 지원금액이 인상되어 연간 11만 원의 문화 지원금을 받을 수 있습니다. 문화누리카드에 대해 잘 몰라서 발급을 못받거나 지
kkamiiii.com
두루누리 지원금 대상 및 신청방법(2023년)
해마다 오르는 최저임금으로 인해 인건비 부담을 가지는 소상공인 또는 영세사업자가 많습니다. 인건비를 줄여보려 노력해도 사장님 몸은 하나인지라 쉽지 않습니다. 인건비 안에서 가장 부담
kkamiiii.com
청년 월세 지원금 조건, 지급일, 신청 방법
청년 월세 지원사업은 저소득층 청년에게 월세를 지원해주는 제도로 월 20만 원씩, 12개월 동안 최대 240만 원의 지원금을 받을 수 있습니다. 이 제도는 2022년 8월부터 시작하여 올해 8월까지 1년간
kkamiiii.com
'지원금 복지 정책' 카테고리의 다른 글
| 청년 월세 지원금 조건, 지급일, 신청 방법 (0) | 2023.02.21 |
|---|---|
| 광주 청년드림수당 250만원 신청방법 (0) | 2023.02.18 |
| 부산청년 일하는 기쁨카드 신청방법(2023년) (0) | 2023.02.10 |
| 국가장학금 소득분위 확인 방법(2023년, 2차 신청) (0) | 2023.01.31 |
댓글